집에서 가장 큰 방을 4대의 개인별 컴퓨터가 있는 컴퓨터방으로 사용하고
가족들이 가장 많은 시간을 보내고 있습니다
지금은 초여름이라 선풍기를 사용하며 지내는데
컴퓨터 뒷면 주변을 지나가면 배출되는 열기가 모여서 후끈후끈합니다
올해에 전기세도 또 오른다고 하는데
여름방학에 컴퓨터를 많이 가동하면서
에어컨을 사용해서 컴퓨터에서 배출되는 열기를 식힌다면
컴퓨터에서 전기를 소모하면서 나오는 열기를 전기를 소모해서 에어컨으로 식힌다니
참 비효율적이라는 생각이 듭니다
이 부분을 개선한다면 전기세도 줄일 수 있을 것 같습니다
검색을 해보니 비슷한 고민을 한 사람들이 조금 보입니다
싱크대 상단에 설치하는 주방용 환풍기들에 쓰이는 환풍기용 주름관 정도를 사용하여
창문으로 컴퓨터 열기를 배출하는 형태입니다
지름이 10cm 정도라 창문을 좀 많이 열어야 해서 부담스럽고
주름관의 굵기도 부담스럽습니다
잘 만들어서 보기에도 적당하고 창문도 잘 밀폐되어서
결과적으로 전기세를 줄일 수 있다면 좋겠습니다
컴퓨터 열기만 적당히 배출시킬만한 호스를 검색해보니
투명 나선호스 38mm가 적당한 크기이고
색깔도 적당한 듯 싶습니다
투명나선 호스 38mm 추천 최저가 검색 – 에누리 가격비교
투명나선 호스 38mm 가격비교 사이트. 인기 상품을 최저가로 만나보세요.
www.enuri.com
www.enuri.com 에서 검색하여 약간의 할인을 받아
15m 에 배송비 4천원 포함하여 31600원에 구입하였습니다
m당 2천원 정도입니다
호스에 맞는 팬도 중요합니다
일반적으로 사용하는 크기중에 40mm 팬이 있습니다
컴퓨터에는 일반적으로 좀 더 큰 팬을 사용하여 열기를 배출하는데
관이 얇아졌으니 고속인 6000 RPM에
내구성이 좋도록 볼베어링으로 검색해보니
컴퓨존에서 에버쿨 EC4020HH05B-2P이 5550원이라 싸면서 좋은 듯 싶습니다
5V 팬이니 USB 전원을 사용하면 전원도 쉽게 해결되겠습니다
40mm 팬의 경우는 오히려 알리익스프레스가 살짝 비싸네요
다른 부품도 컴퓨존에서 살 것이 있어서 컴퓨존에 주문하였습니다
https://www.compuzone.co.kr/product/product_detail.htm?ProductNo=840066
EC4020HH05B-2P
[에버쿨] EC4020HH05B-2P [시스템쿨러/40mm]
www.compuzone.co.kr
호스와 팬을 배송받고
잘 맞는지 크기를 가늠해보니 다행히 딱 맞습니다
이제 본격적으로 제작을 진행해 봅니다
길이를 정할 때 호스 길이가 2m이하인 경우는 주의할 점이 있습니다
40mm팬에 작은 소음이 있는데
2m 이하의 호스에서는 소리가 증폭되어서
호스를 돌릴때 나는 듯한 소리가 약하게 들립니다
제가 아래에 작업한 4m 의 경우에는 소리를 전혀 느낄 수 없습니다
우선 40mm Fan의 전원을 준비합니다
아래 사진과 같이 원래 있던 커넥터를 자르고
집에 굴러다니는 구형 스마트폰의 micro USB 충전케이블을 잘라서
검은색 그라운드는 검은색에 빨간색 5V는 빨간색으로 이어줍니다
납땜하고 수축투브로 마무리 했습니다

저는 컴퓨터에서 창문까지 4m정도의 길이는 필요하여 아래의 전선을 중간에 넣어서 연장했습니다
긴 USB 전선은 따로 돌아다니지 않도록 호스에 감아야하니
호스에 감을 길이를 생각하여 약간은 여유있는 길이로 만들어 줍니다
https://s.click.aliexpress.com/e/_9HFRLb
2.35US $ 17% OFF|8 Colors Insulation Pcb 30awg Cable Line Circuit Board 0.25mm Tinned Copper Pvc Insulation Welding Jumper Wrapp
Smarter Shopping, Better Living! Aliexpress.com
www.aliexpress.com
컴퓨터 USB 혹은 보조배터리에 꽂아서 확인해보니 잘 동작합니다
이제 호스와 팬을 부착할 차례입니다
호스의 단면은 팬에 잘 부착할 수 있도록 정리해야 합니다
쇠톱을 사용하여 깔끔하게 잘라주니
아래 사진과 같은 상태가 됩니다

이제 글루건으로 부착해 줍니다
팬의 날개와 호스나 글루건이 간섭되지 않으면서도
틈이 생겨서 배출효율이 떨어지지 않도록 잘 부착해야합니다
아래 사진은 결과물입니다

팬 전원을 공급하기 위한 긴 USB 전선은 따로 돌아다니지 않도록
1m 당 2~3번 정도로 호스에 감아줍니다
이제 잘 동작하는지 테스트를 할 차례입니다
캠핑용 고체연료를 켰다가 꺼서
연기가 잘 빨려들어가는지 촬영한 동영상입니다
위 동영상과 같이 4m 길이임에도 불구하고 아주 잘 빨려들어갑니다
이제 3D 프린터를 사용하여 컴퓨터 파워와 호스를 결합할 부품을 만들 차례입니다
아래 사진은 실패작입니다
이렇게 만들면 파워 결합용 나사에 체결할 수가 없습니다

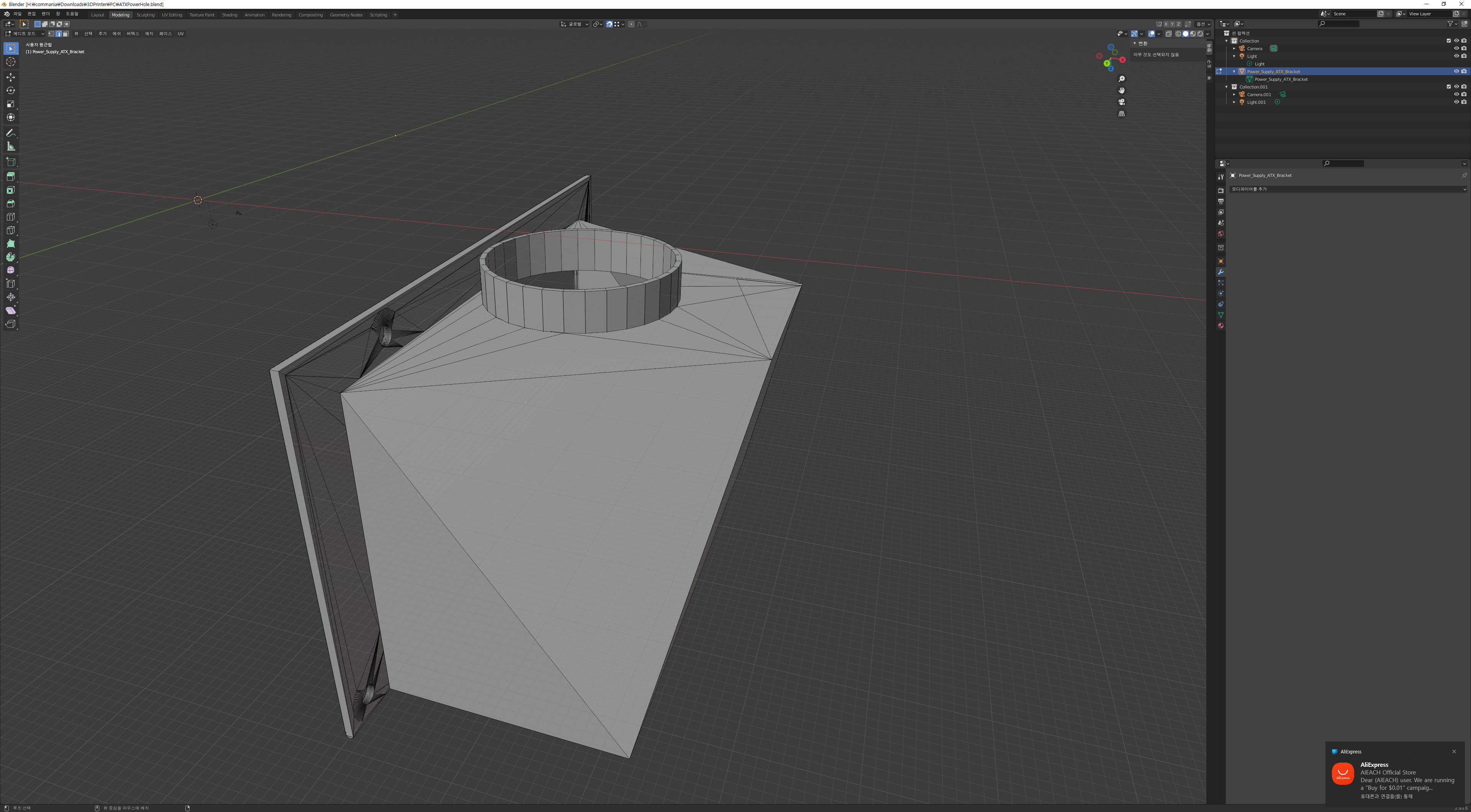
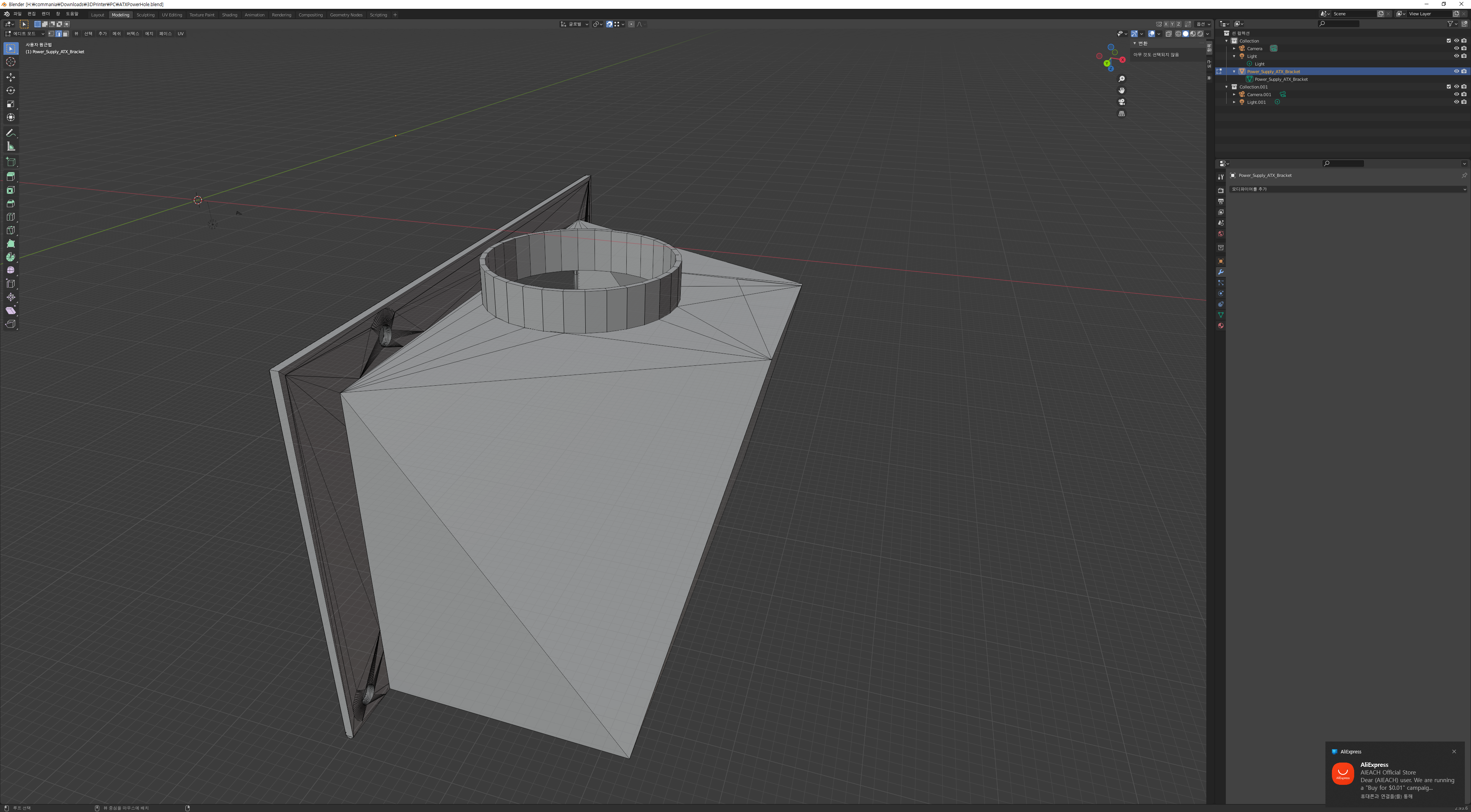
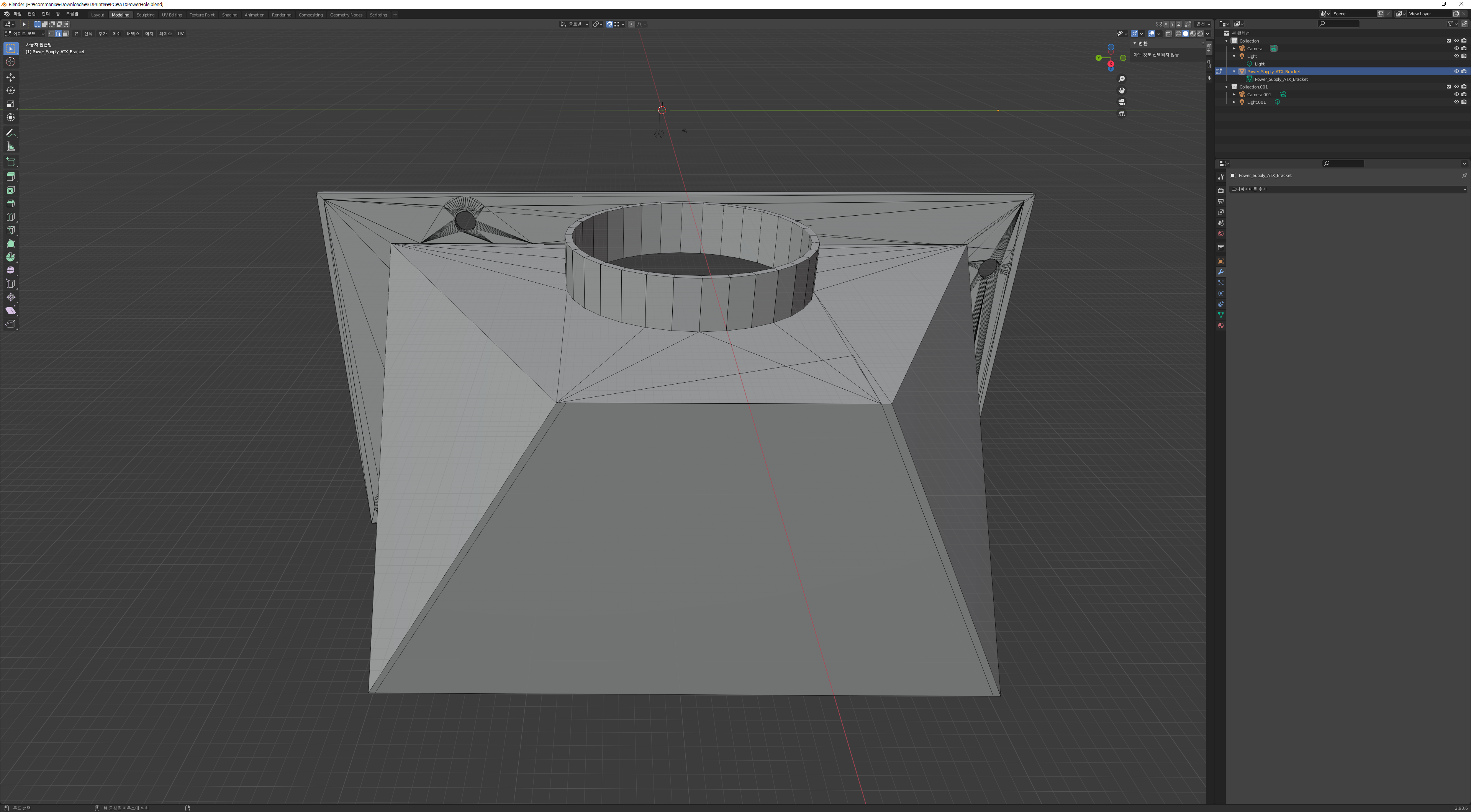
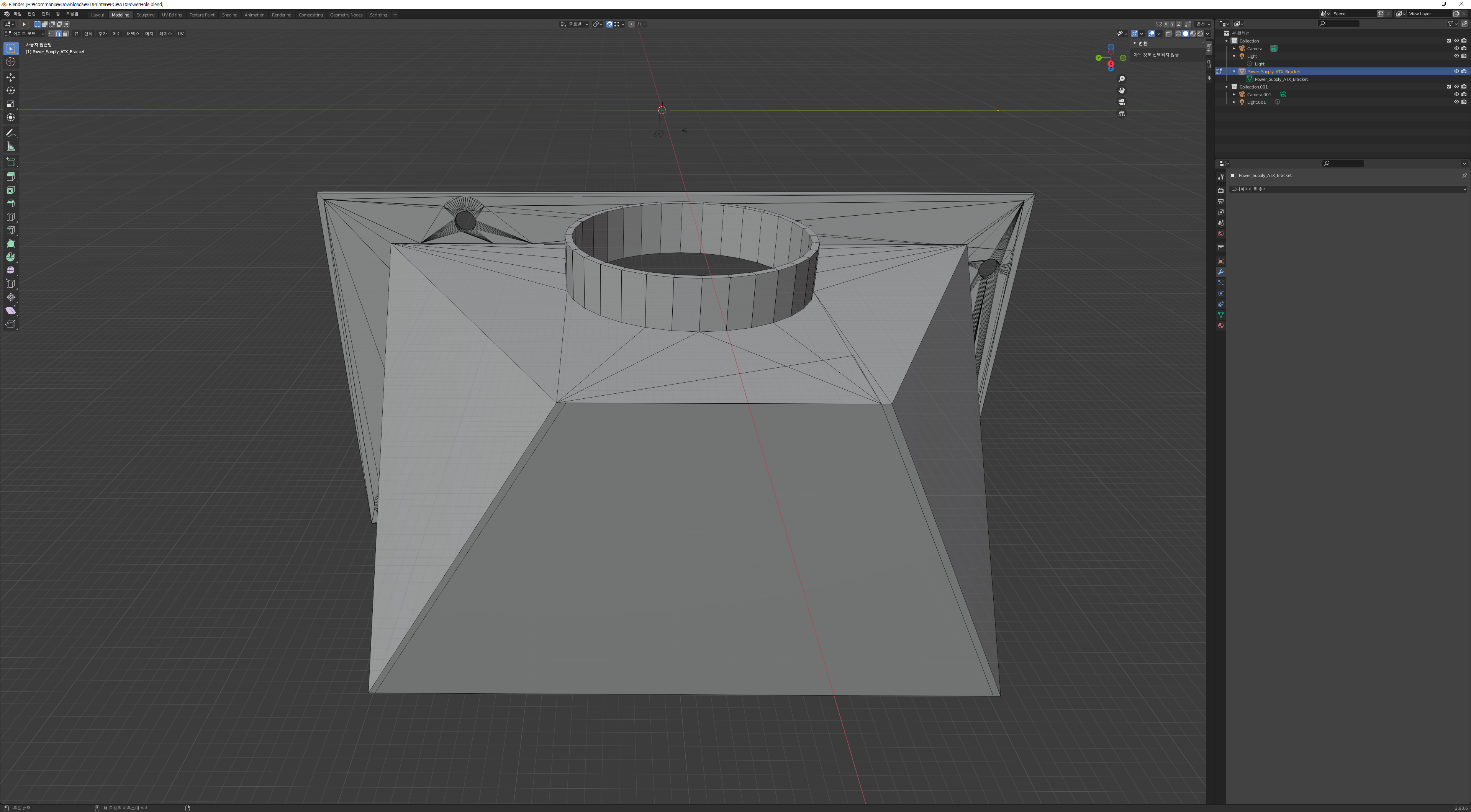
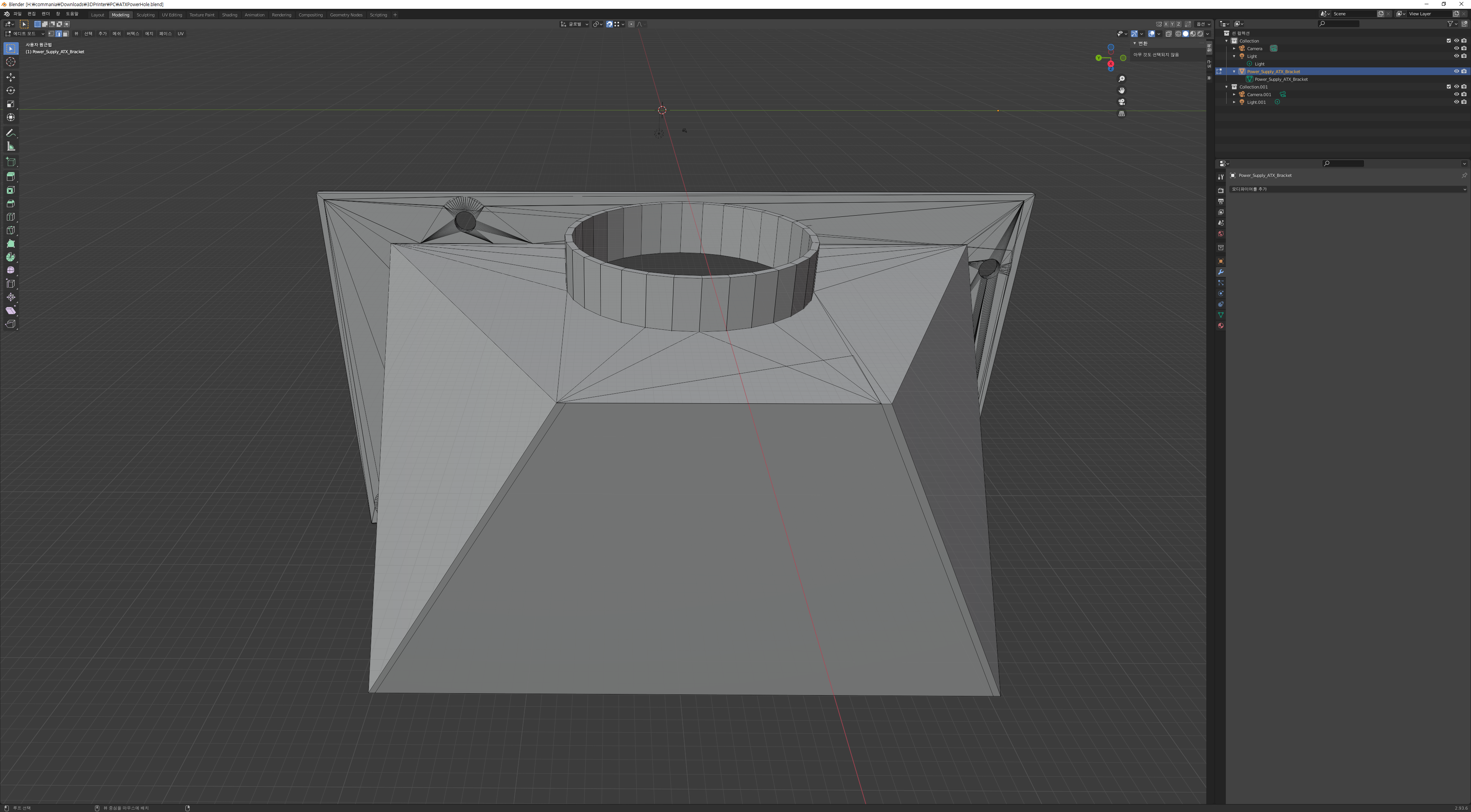
Blender 에서 아래와 같이 디자인을 수정하였습니다
컴퓨터 파워의 나사구멍 부분은 Thingiverse에서 다른 디자인을 가져왔고
호스와 결합할 부분과 열기를 호스쪽으로 모아주는 부분은 직접 디자인 하였습니다
호스의 배출량이 부족할 경우는 아래쪽으로 열기가 배출될 수 있도록 열어놓은 구조입니다



CURA에서 불러보니
아래 스크린샷과 같이 오류가 발생합니다

슬라이스를 진행하면 아래 스크린샷과 같이
호스를 넣을 구멍이 막히게 슬라이스 됩니다

이렇게 설계와 다르게 슬라이스되는 경우는
미세하게 구멍이 뚫려있어서
3D 프린터로 출력하여 채워줘야 하는 부분과 그렇지 않은 부분을
잘 구분하지 못해서 발생하는 현상입니다
이럴 때는 아래 글에 소개한 Autodesk Fusion 360 개인용을 무료로 사용해 봅니다
https://robocomman.tistory.com/486
플라스틱 기어를 3D 프린터로 출력하여 수리하기(DIY)
아래 글에서 뽀로로 씽씽블럭 전동드릴의 피니언 기어가 부서져서 thingiverse(https://www.thingiverse.com/)에서 기어이빨수가 같은 유사한 기어 모델을 받은 후에 블랜더에서 편집하여 부서지기 전 상태
robocomman.tistory.com
Fusion 360 에서 삽입 > 메쉬 삽입을 선택하여 stl 파일을 불러옵니다
왼쪽 상단의 '본체' 를 선택하면
느낌표 아이콘에서 메쉬가 닫혀 있지 않다는 오류를 보여줍니다

느낌표를 클릭하면 복구 화면이 오른쪽에 나타납니다
복구유형을 구멍닫기로 선택하고 확인을 누릅니다
파일 > 내보내기를 이용하여 STL 파일로 저장합니다
CURA에서 열어보니
아래 스크린샷과 같이 오류가 표시되지 않습니다

슬라이스 후 미리보기로 확인하니
아래 스크린샷과 같이 슬라이스도 잘 되었습니다

저가형 KINGROON KP3S 3D프린터로 출력해보니
아래와 같이 잘 출력되었습니다

아래 사진과 같이 서포터도 깔끔하게 잘 떨어집니다

저가형 3D프린터 KINGROON KP3S 가 궁금하신 분은 아래글을 참고하세요
https://robocomman.tistory.com/474
첫 3D Printer(KINGROON KP3S 3.0 130$) 구입/설치기
3D printer가 보급되기 시작한지도 몇년이 지났습니다 먼저 3D printer 사용해본 친구가 조금 어려운 점이 있다는 이야기를 하곤 했었습니다 올해 들어 유투브에 가끔 가성비 3D Printer 소개로 KINGROON의
robocomman.tistory.com
이제 출력물을 이용하여 컴퓨터와 열기배출호스를 결합해 봅니다
아래 사진의 컴퓨터 케이스는 파워가 위쪽이 위치하여
컴퓨터 열기의 대부분이 파워뒷면을 통해 배출되는 구조입니다

호스의 크기를 아래에서 구입한 켈리퍼스로 측정하고
디자인하였더니 잘 맞습니다
https://s.click.aliexpress.com/e/_A1LCyp
11.75US $ 20% OFF|Ton09 6-inch 150mm Stainless Steel Electronic Digital Vernier Caliper Metal Micrometer Measuring - Calipers -
Smarter Shopping, Better Living! Aliexpress.com
www.aliexpress.com
오늘은 컴퓨터 열기를 창문으로 배출하기 위한
호스, 팬 선정 및 결합 및 배선,
컴퓨터와 호스를 결합하기 위한 구조물 설계와
3D 프린터 출력에 관한 내용을 공유해 드렸습니다
컴퓨터 열기배출호스를 창문에 정리하는 작업은
아래의 2편에서 확인하세요
https://robocomman.tistory.com/494
컴퓨터 열기를 외부로 배출하는 덕트 만들기(2/2)
아래의 이전 글에 이어서 창문에 컴퓨터 열기배출용 호스를 고정한 방법을 공유해 드립니다 https://robocomman.tistory.com/493 컴퓨터 열기를 외부로 배출하는 덕트 만들기(1/2) 집에서 가장 큰 방을 4대
robocomman.tistory.com
내용이 도움되었다면 아래의 공감 하트를 클릭해 주시고
질문은 댓글 달아주세요
또한 필요한 분들에게 아래의 카톡버튼을 사용하여 링크를 전달해 주시면 좋겠습니다
후원은 맨 아래 카카오페이 QR 코드(스마트폰에서만) 또는 Buy me a coffee 를 이용해 주세요~
'DIY > 컴퓨터|게임기|3DPrinter' 카테고리의 다른 글
| 49인치 4k 120Hz 모니터 다른 모델 엣지형 백라이트 구입 수리기 (2) | 2023.03.01 |
|---|---|
| 컴퓨터 열기를 외부로 배출하는 덕트 만들기(2/2) (0) | 2022.07.09 |
| 당근 와사비망고 49인치 4k 120Hz 모니터 수리기(DIY) (10) | 2022.05.08 |
| Canon PIXMA E569 저렴하게 잉크리필(DIY) (0) | 2022.02.03 |
| Logitech G304 무선마우스 버튼 수리기(DIY) (0) | 2022.01.09 |


댓글